智能问答
繁体
长者专区
中国政府网
|
湖北省人民政府
武汉市新洲区政府门户网站
首 页
新闻中心
政府信息公开
互动交流
政务服务
走进新洲
首页
新闻中心
政府信息公开
互动交流
便民服务
走进新洲
搜 索
当前位置:
首页
>
政府信息公开
>
法定主动公开内容
>
公共资源配置
>
政策法规
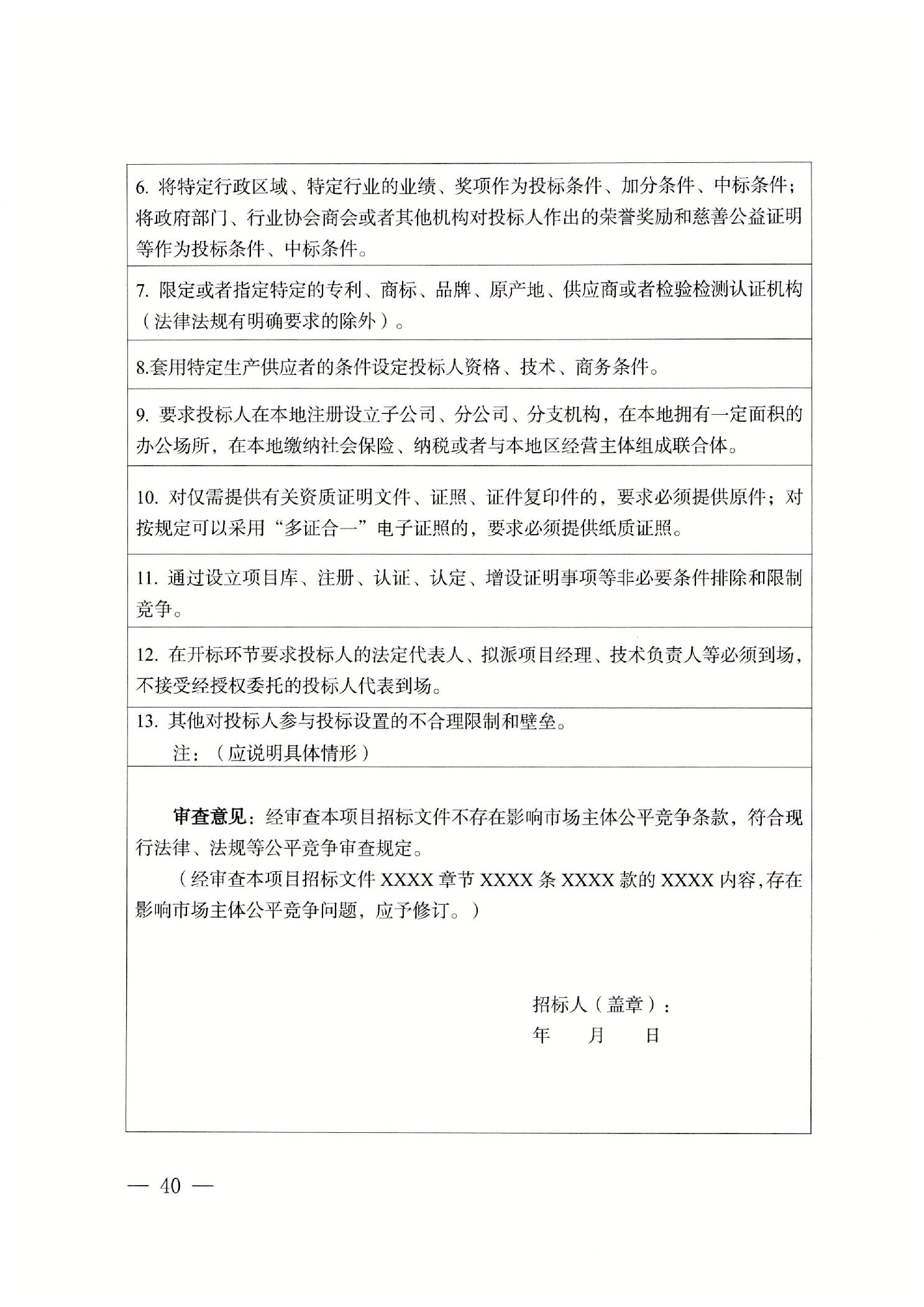
市投资促进局关于印发《武汉市工程建设招投标 “特征码”一致异常投标行为处理指南》 等文件的通知
2025-07-21 11:12
|
武汉市新洲区行政审批局
附件:
已阅 0
打印
下载
扫一扫
收藏
关闭
相关文档
关联链接
×
您访问的链接即将离开“
”门户网站 是否继续?
微博
微信
APP
无障碍